热门关键词:发热 头晕 失眠 中风
南五医院微信官网
扫一扫关注南五医院
我院党委获评“全省党建工作标杆院系”培育创建单位
发布时间:2020-12-25 15:38:29

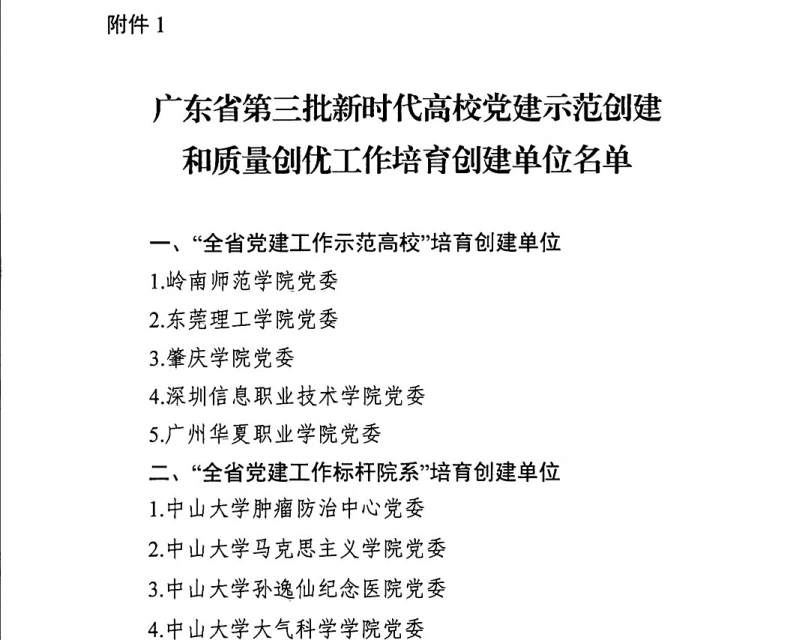
近日,中共广东省委教育工委发布《中共广东省委教育工委关于公布第三批新时代高校党建示范创建和质量创优工作和第二批高校“双带头人”教师党支部书记工作室培育创建名单的通知》,我院党委获评“全省党建工作标杆院系”培育创建单位,危急重症医学党支部获评“全省党建工作样板支部”培育创建单位,此次遴选经各高校申报、专家评审和省委教育工委会议审议最终产生。




近年来,南医五院党委深入学习贯彻习近平新时代中国特色社会主义思想和党的十九大精神,贯彻落实习近平总书记重要讲话精神和重要指示批示精神,按照新时代党的建设总要求,不断推动医院党建工作全面过硬全面进步。在党建示范创建和质量创优工作中,注重日常培育,在省党建“双创”工作申报阶段,对照申报条件和创建标准,认真总结党建工作成效,部署创建计划。


医院党委将以此次获评“全省党建工作标杆院系”培育创建单位为契机,以习近平新时代中国特色社会主义思想为科学指引和行动指南,按照新时代党的建设总要求,坚持培育为基、重在建设、典型引领、整体推进,围绕“明导向、强机制、深融合、促发展”的工作思路,以政治建设为统领全面推进党的建设,以质量攻坚为动力解决瓶颈问题,以提升组织力为重点突出政治功能,以推动事业为落脚点建设高水平区域医疗中心,实现医院党建工作质量整体提升。





服务热线 :62236111  投诉电话:62236266

地址:广东省广州市从化区从城大道566号             技术支持:永拓科技

粤ICP备15035143号           版权所有2019南方医科大学第五附属医院


微信公众号